1.回路
増幅回路、定電圧回路
SATRI−ICを使用したMC用のPHONO−EQはご存知の如く簡単に組むことができます.
作成した回路はバクーンのホームページに掲載されている技術資料より抜粋させていただきました.
永井さん回路を公表していただきありがとうございます.
回路図は下記の通りです.出力からのDCサーボを使用するかどうか迷いましたが回路を単純にしたかったのと微少電流を扱うPHONOEQに積分回路を挿入するのに少し抵抗があったので単純なオフセット電流打ち消し回路にしました.使い勝手が悪いのは承知で簡単な可変抵抗によるオフセット電流打ち消し回路です.
次に問題になるのが電源です.バクーンの製品では電池を使用していますが私の経験では電池電源は清澄さや分解能は非常に高いものがありますが力感ではAC電源に及びません.しかしAC電源を使用するとなるとハムを始めとするノイズが問題になります.そこでノイズ対策を徹底したAC電源を使用することにしました.
この回路のPHONOEQとしての最大の特徴はクリップすることなく電圧換算で約80dBの利得を稼げることです.
これでCDPと同じようにPOWERAMPに直接入力することができます.但し電流入力なので使用するカートリッジがどれくらいの出力電流を持っているのか見積もっておく必要はあります.
基板は増幅回路と定電圧回路で一枚、整流回路で一枚としました.
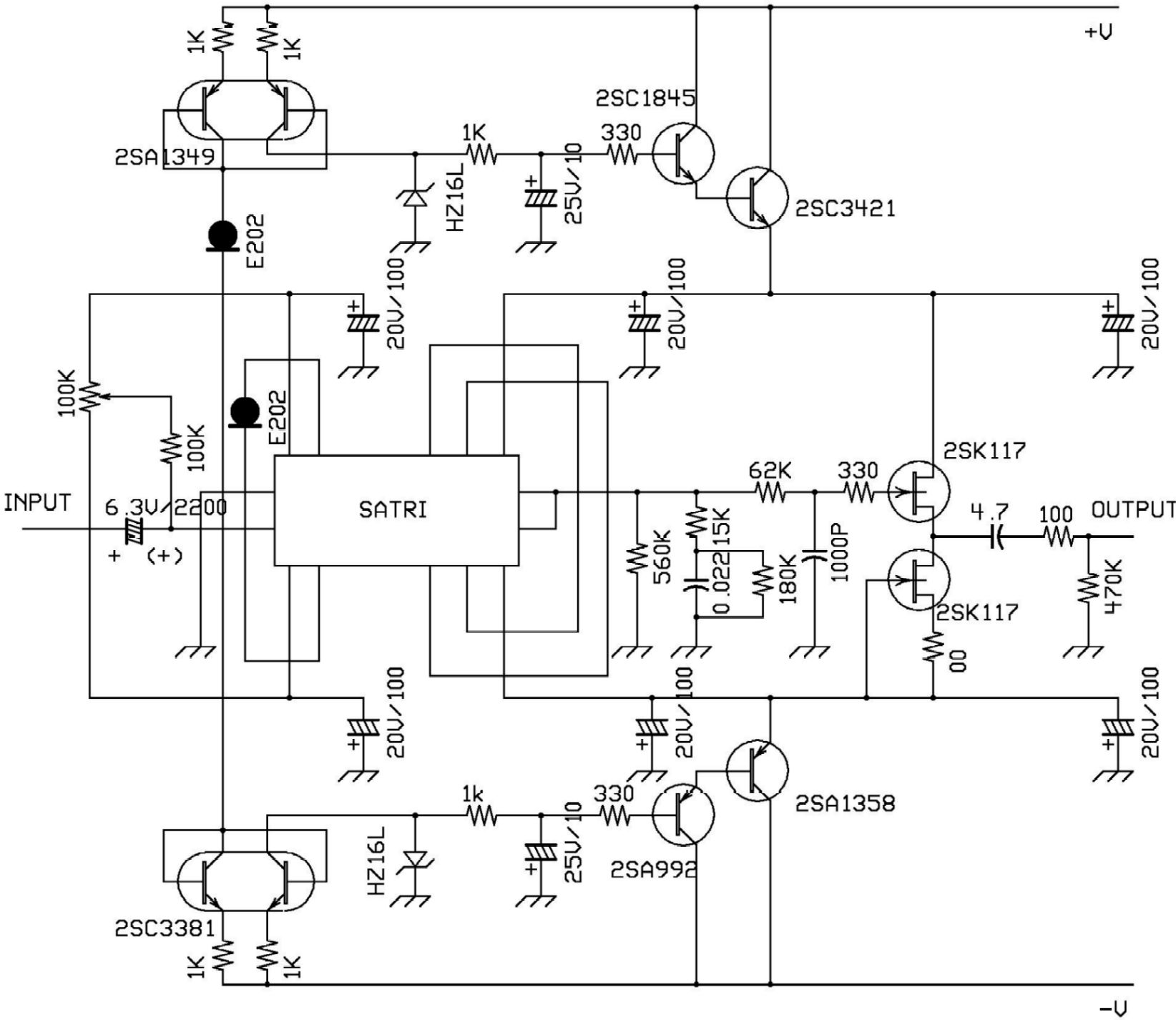
増幅、定電圧回路の回路図です.
定電圧回路
-
電源電圧は16Vです.定電圧回路のツェナーダイオードの駆動はカレントミラーにはよるものです.
-
このツェナーの駆動方式はバクーンのホームページに掲載されているものです.この方法は一本のCRDでツゥエナーダイオードを駆動するので上下の電圧にアンバランスが出難いという利点があります.ただ電源電圧には注意が必要です.CDRには許容電圧(電力)があるので定格をオーバーする場合は抵抗を挿入します.カレントミラーにはデュアルトランジスタの2SA1349、2SC3381を使用しました.
-
ツェナーのノイズ吸収には簡単なRC回路を設けました.ノイズ吸収用のコンデンサの容量を少なくできます.加えて固定抵抗を直列に挿入することによって高調波ノイズを消費させることもできます.ノイズ吸収用コンデンサにはOSコンを使用しました.定電圧電源の送り出しは今回は2SA1358、2SC3421を使用していますがcobのより小さい2SA1360、2SC3423のほうがよいでしょう(ちょうど売り切れでなかったのです)
増幅回路
-
SATRIICのアイドリング電流は2mAにしました.入力にカップリングを設けない場合はICのオフセット電流の大きさがアイドリングの大きさに比例してしまいますので1,5mA若しくは1mAにしたほうがいいかもしれません.
-
CR回路の0.022μFと1000pFはお好みのフィルムコンを使用すればよいでしょう.私はEROのKP1830を好んで使っています.音に切れがあってお手頃価格なので・・・・
-
あと小型のものでははシーメンス(ポリカーボネート)、ニッセイ(ポリエステル)などがお勧めです.THDの小さいものがよいです.大きさに拘らなければASC等いろいろ選べますネ
-
定電圧回路以降に使用する電解コンデンサにはOSコンを使用します.(SATRIの常識?)電源が16Vだからといって耐圧16Vを使用しないように.OSコンは耐圧の80%で使用するようにします.
-
バッファーの2SK117はBLランクを使用し、アイドリング電流をIQポイントに近い6mA程度に設定します.こうすると温度変化によるアイドリング電流の変動を少なくでき、安定性が向上します.同じく定電流源の2SK117はソース抵抗でバイアス電流が6mAになるように調整します.(00と書いた抵抗を計測で決める)
-
プッシュプル構成にしてもよいです.2SJ105、2SK330や2SJ103、2SK246等、インピーダンス変換用のJFETのコンプリならなんでもいいでしょう.ただしアイドリング電流は大き目に設定します.PHONOEQからAMPまでの距離が長い場合はバイポーラトランジスタを加えてダーリントン接続したほうがよいかもしれません.(私の場合はは50cmくらいなので必要ないですが)
-
出力のカップリングコンデンサ、4.7μFは音質に大きく影響します.今回はSyCapを使用しました.出力からのDCサーボを使用すればカップリングは必要ありませんがそうしない場合は厳選されたものを使用すべきです.あとお勧めするとするとユーコンがいいようです.電解コンデンサの単独使用やバイポーラ接続はやったことがないのでよくわかりません.そのうちOSコンは試してみるつもりです.
-
抵抗はすべてディールのCMFです.安価で切れのあるいい音だと思います.抵抗はお好みでというところでしょうか.
-
さて入力にはOSコンによるカップリングを最終的に入れてあります.最初は「ま〜永井さんの試聴記にもよいことが書いてあったのでテストで入れてみようか」位に思っていたのですが・・・・・
-
入れてみてビックリです.殊にオーケストラのものはダイナミックレンジが数倍になったかと思わせるような音です.低域もずんと伸びます.正直いってLPからこんな音が出るなんて想像だにしませんでした.CDにかなり近づいた感じです.
-
ただし、実装する時は注意が必要です.極性のあるコンデンサをカップリングに使用する、殊にチャージしないと再生が行われないOSコンの場合は極性を使用するSATRIICが持っているオフセットの方向に合わせる必要があります.
-
このカップリング、機会がありましたら是非お試しください.開いた口がふさがらなくなること請け合いです.
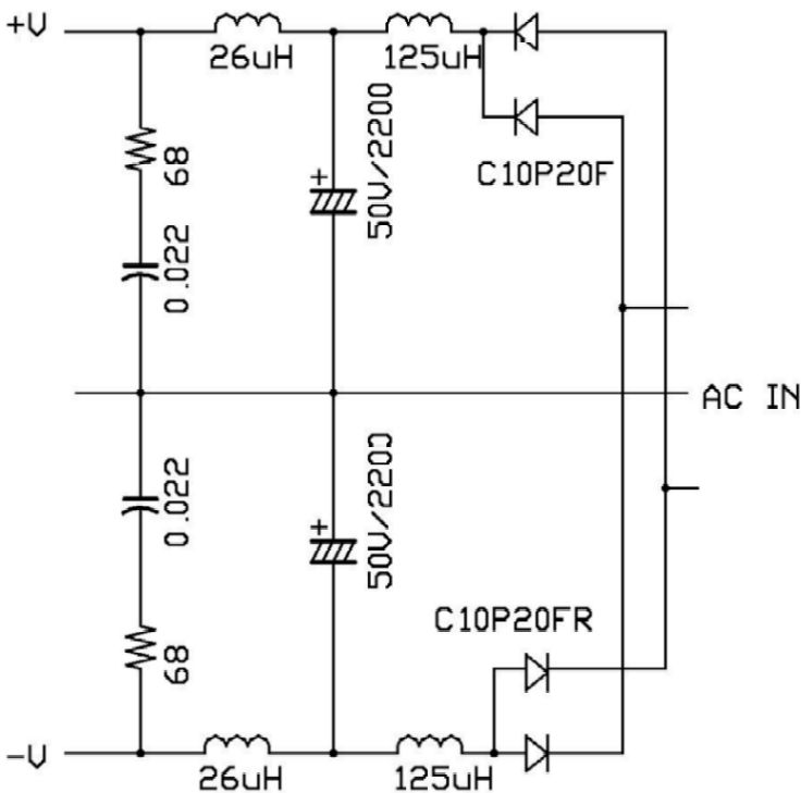
整流回路、ノイズフィルター
整流回路の回路図です.
整流、平滑回路
-
整流器はファーストリカバリーを使用しました.平滑コンデンサはMUSEです.
-
平滑コンデンサの手前にSmall-Lを挿入しました.POWERAMPではコモンモードのものを自作しましたが今回のPHONOEQでは市販のノーマルモードを使用しました.使用したコイルはトーキンのSN8D-500です.市販の2〜3Aのノーマルモードのコイルではこの値が最大のようです.これ以上大きいのは自作するか、コモンモードを使用するしかありません.今回はスペースの制約がありましたので市販品のノーマルモードを使用することにします.
ノイズフィルター
-
電源にノイズフィルターを挿入しました.カットオフ周波数は約200kHzです.
-
なんか安井先生の回路にそっくりになってしまいました(^^;
入力回路、容量負荷
MCカートリッジは低インピーダンスで広帯域を誇ります.電圧中心で考えると出力電圧が僅少でS/N比ではMMカートリッジと比べると不利です.よくJAZZをお聴きになる方にMCよりMMのSHUREをお好みになる方がいらっしゃるというのもうなづけます.JAZZに使用される楽器はみな帯域はそんなに伸びていません.(管楽器が中心ですので)逆にバスドラやベースのピッチカートの音がしっかり出てくれないと困ります.従って高域はそんなに出ないけれど低域をしっかり再生してくれるよくできたMMのほうがBetterだということなのでしょう.
かくいうわたくしめはいわゆるなんでも聴く人なので弦の再生に優れたMCでないと困ります.でも低域もしっかり出て欲しいです.
さてSATRIの場合はどうでしょう?SATRI回路は電流入力回路です.こと電流になるとMMよりMCのほうがはるかに大きな電流が流れています.例えば私が使用している103Rでいうと出力電圧0.25mVでインピーダンスは14Ω、ということは負荷を繋がなければ約18μAの電流が流れる計算になります.最大ではこのゆうに10倍、100μAが流れます.実際にはSATRIICの入力インピーダンスが加わりますのでもう少し少ないですが...ということはこと電流についてはSN比は悪くないといえます.
とはいえ広帯域故にノイズを拾いやすいことには変わりありません.殊に輻射ノイズをはじめとする高周波、高調波ノイズの混入は阻止すべきです.という訳で入力回路に輻射ノイズ対策として並列Cによるフィルターを設けました.下記のような簡単なものです.ただ、使用するカートリッジによりインピーダンス、インダクタンスは異なりますので数種類のCを選択できるようにする必要があります.
容量は愛用のKP1830の0.01μFを頭に小さいほうへ一つずつ5種類選択できるようにしました.あまり大きな値にすると損失が無視できなくなるので注意が必要です.この方法はかつてCR型PHONOEQを製作した時に結構重宝しましたので今回も入れてみました.ま〜効果がなければ取ってしまえばよいのです.
集めた部品
トランジスタやFETは測定されたものを購入するとよいでしょう.ただそうであってもHfeやIdssは再度測定したほうが無難です.
上の写真はテストする前のものですので回路図にあって写真にないものも結構あります(^^;