
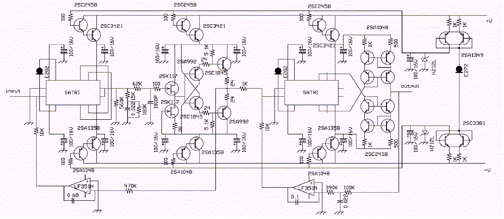
全体は4つのブロックに分かれます。SATRI入力段、CR段、バッファー段、SATRI出力段です。
利得は100μA入力でSATRILINK標準の2mAの出力が得られるようにします。最近リリースされる低impMCカートリッジは100μAくらいの出力電流が普通なようなのでこの利得に設定しました。
入力段、CR段は前回と同様です。回路構成、定数はバクーンの5610と同じです。
CR回路に使用したパーツは前回同様で固定抵抗はデールの金属皮膜、CMF55の1/2W、コンデンサはレーダーシュタインの積層箔タイプ、KP1830(J級)です。ビシェイやキャドック、ホルコの抵抗も候補にしたのですがお財布の中身をみてやめました(^^;。
抵抗やコンデンサはお好みで選択すれば良いでしょう。
利得は電圧換算で約80dBあります。
バッファー段への入力に挿入してある100Ωは発振防止抵抗です。
SATRI-ICのバイアス電流は2mAに設定しました。パスコンに使用する電解コンデンサは当然の如くOSコンを使用します。今回は電源電圧を11Vにしましたので耐圧は16Vのものを使用します。容量は100μFにしましたが150μFでもよいでしょう。
DCサーボのフィルターはバクーンの資料に従って6dB/oct(1次)としました。回路はオペアンプを使用した積分回路です。積分回路は強力なLPFですのでDCに近い周波数を入力に返してあげることでDCオフセットを消す役割をします。
コンデンサは68nFですが市販のコンデンサではTHDが低くて小型のものではなかなかありません。今回はニッセイのポリエステル(J級)を使用しました。
OPAMPはFET入力の広帯域のものを使用します。入手しやすいナショナルセミコンダクターのLF351を使用しました。電源電圧は18Vまで使用できます。
FETバッファ+ダイアモンドバッファの構成です。高imp入力で次段のSATRIICを十分に駆動し、且つローノイズ、低歪率を狙ってこの構成にしました。
FETバッファは2SK117によるソースフォロア一石構成です。ここには0バイアスでのVgsがなるべく小さなものを選択します。同じ2SK117の定電流源でアイドリング電流を6mA程度に設定して定電流駆動します。定電流源のFETはドレイン電流が6mAになるVgsを測定してソース抵抗の抵抗値をE24系列の中から選択します。ランクは両方ともBlue(idss:6mA〜12mA)を使用しました。
ダイアモンドバッファは広帯域でのimp変換に適した回路です。使用したトランジスタはNECの高Hfe、ローノイズトランジスタの2SC1845、2SA992のコンプリメンタリーです。コンプリメンタリーを選別する際には同じコレクタ電流でVbe、Ibの差が少ないものをペアにします。
Hfeは多少違っても支障ありません。初段のエミッタ抵抗でアイドリングのコレクタ電流を調整します。アイドリング電流はエミッタ抵抗5.1KΩで約2mAに設定しました。CRDを使用しても良いでしょう。
電流変換抵抗は1KΩでCR回路の1Vの出力を1mAの電流に変換します。
バッファ段にもOSコンによるパスコンを入れます。バッファ回路はエミッタフォロア、ソースフォロアだけで構成されますので広帯域故の発振防止の意味でもパスコンは必需です。
SATRILINK用のimp変換部です。入力段とはループを分離してDCサーボを掛けてあります。こちらは12dB/octのフィルターです。
コンデンサはニッセイのAMZ(J級)を使用しました。THDが極めて低く、小型でお手頃価格のお勧めコンデンサです。耐圧が50Vですのであまり広範囲には使えませんが・・・
最大入力電流を1mAに設定しましたのでSATRIICのアイドリングは2mAにしました。
SATRI-ICの1mAの出力をSATRI-LINK標準電流値の2mAに増幅するために電流マルチプライヤーを挿入します。
バッファ段で2mAに電流変換しても良いのですが、出力電流のコントロールが容易にできるようにこの構成にしました。
マルチプライヤーはカレントミラーの入出力のエミッタ抵抗の比を変えることによって電流利得のコントロールが容易に行えます。
今回は利得2倍ですのでエミッタ抵抗の比は入力:出力で2:1になります。
カレントミラー回路は両素子のVbeが等しくないと正確な動作は期待できません。Vbeの差を吸収するためにエミッタ抵抗を挿入します。
エミッタ抵抗での降下電圧が大きいほどVbeの差は吸収されて正確に動作するようになります。
10%のVbe差があったとしてその20倍位、1〜2Vの降下があればよいでしょうか?今回はアイドリングでの降下電圧を2Vとします。
カレントミラーの入力側でアイドリング電流は2mAですのでエミッタ抵抗は1KΩです。出力側は入力側の1/2で500Ωになります。
カレントミラーを構成する2SC2458、2SA1048は一応ペアマッチを行いコレクタ電流2mAでのVbe差を5mV以内としてあります。
ツェナーダイオードによる無帰還定電圧電源です。電圧制御はカレントミラーによって駆動されるツェナーダイオードによって行います。
カレントミラーにはデュアルトランジスタの2SC3381、2SA1349を使用しました。
電圧制御用の信号はアクティブ段に供給されそれぞれ独立した制御用トランジスタで負荷を駆動するようにしました。
制御用トランジスタは2SC2458、2SC3421と2SA1048、2SA1358によるダーリントン接続です。従ってトランジスタ2石のVbe分だけ回路に掛かる電圧は下がりますので12Vのツェナー電圧だと10.8V程度になります。制御トランジスタの入力には安定性確保のためベース抵抗を挿入しました。百〜数百Ωでいいと思います。
使用するツェナーダイオードは低雑音タイプのものがよいでしょう。今回は日立のHZLシリーズを使用しました。他にはNECのRDJSタイプ、東芝の05Zシリーズなどがあります。
ツェナーダイオードの駆動電流は各段のアイドリング電流の和を制御トランジスタのHfeで除した値とツェナーダイオードで消費される電流の和以上に設定します。今回ですと各段の合計電流は40mA程度になりますので制御トランジスタには4μA程度が必要です。定電圧ダイオードに2mA程度流すとして2.1mAもあれば充分ですが、余裕をみて2.7mAにしました。HZLシリーズの許容損失は400mWです。全電流がツェナーダイオードに流れたと仮定すると損失は35mW程度ですので定格内です。
電源はバス形状になっています。通常はこういった電源バスにはパスコンを設けますが今回も前回同様に整流回路にLC回路によるノイズフィルターを挿入していますのでパスコンは設けていません。
使用するトランジスタは上記の品種を使用しなくとも良いです。私は安くて手に入りやすい汎用の石をよく使います。ストックもありますしいちいち買うのが面倒なのでそうしています。
ストックする石はCE電圧、DS電圧が変化しても特性変化の少ない飽和特性に優れた素子でコレクタ電流がある程度大きく流せて汎用のきくものにしています。石にこだわるならオーディオ用を選択するのも良いでしょう。

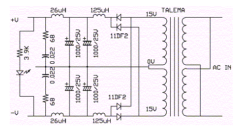
電源トランスはTALEMAの15VAのものを使用しました。1次巻線が2つありますので並列接続する場合はジャンパーして結線します。
整流器はファーストリカバリーを使用しました。
今回もsmall-Lを入れてあります。TOKINのSN8D-500です。
平滑コンデンサはちょっと奢ってMUSEのKZのパラレルです。
Small-Lと平滑コンデンサで構成されるLC回路のfcは300Hz程度です。共振周波数がだいたいのカットオフ周波数です。
少々高いですが高周波ノイズの混入阻止には良いでしょう。あまり大きなLを使用するとLC共振やらLからのノイズやらの対策を講じる必要が出てきます。
DCノイズフィルターは前回同様、約200KHzカットオフのものを挿入しました。LはTOKINのSN8S-300です。
電源ラインにOSコン等の周波数特性に優れたパスコンを使用する場合はDCラインフィルターは不要だと思います。
ただご予算と基板スペースの関係上(^^;いまのところこのフィルターが気に入ってます。
LEDは駆動電流10mAのものを使用しました。お好みで選択するとよいでしょう。
電圧電流制御抵抗はチョイスしたLEDの駆動電流にあわせて変更してください。
回路図をPDFファイルに纏めました。A4横で印刷できます。
部品表です。参考にしてください。