|
DAC-2000のクロック高精度化と
CDプレーヤーの同期化
兵庫の中村様より

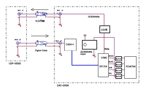
DAC-2000とCDP-X5000のクロック同期化とDAC-2000のリクロック改造を行いました。回路はプリント基板から追いました。
目の覚めるような、奥行き感と明確な音像が再現され本来のDAC-2000のきれいな音がよりきわだってコンサートホールの感動がいっそう再現されました。寺神戸のバロックバイオリンやビルスマのチェロ、ガーディナーのマタイなど聴きなれたCDに時間を忘れ聴き入ってしまうほどです(基本的な「音質」の変化は少なく、音の精度が向上します)。
今回は、コストダウンのためLClockではなく三田電子の2ppmの発振器を用い、2分周した信号をBNC-5C2V-BNCでCDPに送りました。
DAC内部では、
- 33.8688MHzのクロックを、ディジタルフィルタの外部クロックXTIに入力
- PCM1704直前でBCKO、WCKO、DOL、DORの信号を、発振器のクロックによりD-FFでリクロックしました。リクロックは、pract岡本さんのHPにある回路と同じです。
CDP-X5000とDAC-2000の同期
回路図
これで私のDAC-2000は44.1kHz専用になりました。なお、XOと比較して三田電子の発振器は静かで繊細な気がします。
|